Skip to content
  • ALRARI, Chennai
  • 044-29508034, 044-29508035
  • alrari.chennai@gmail.com

ALRARI, Chennai

Regional Ayurveda Research Institute

  • Home
  • About Us
    • About Us
    • Services
    • Employee Details
    • Institute Images and Other activities
    • Suo Moto Disclosure
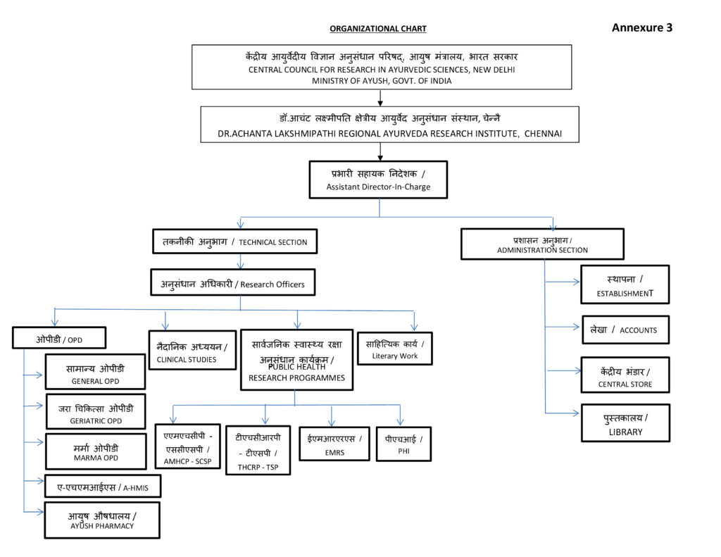
    • Organization Chart
  • Research
    • Public Health Care programs
    • Clinical Research
  • Publication
  • Accreditations
  • Contact Us

Organization Chart

Address

Dr.Achanta Lakshmipathi Regional Ayurveda Research Institute

Ministry of AYUSH, Govt. of India,

2nd Floor, V.H.S. Hospital Campus, Taramani,

Chennai – 600 113.

Important Links

MINISTRY OF AYUSH

CCRAS

NAMASTE-PORTAL

AYUSH RESEARCH PORTAL

RESEARCH MANAGEMENT INFORMATION SYSTEM (RMIS)

Contact

Dr.Achanta Lakshmipathi Regional Ayurveda Research Institute

Phone:044-29508034, 044-29508035                     

Telefax: 

Email:alrari.chennai@gmail.com, alrca.chennai@gmail.com

© 2024 Central Council for Research in Ayurvedic Sciences

Skip to content
Open toolbar Accessibility Tools

Accessibility Tools

  • A++A++
  • A--A--
  • Reset Reset